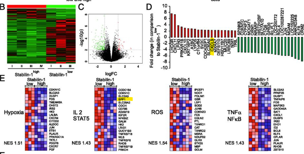
SPP1:tä on näkynyt noissa makrofagijutuissa aina silloin tällöin. Nuo molemmat, SPP1 ja CXCL9, löytyvät myös tästä aiemmasta jutusta, jossa Sirpa on kirjoittajana: Monocyte Stabilin-1 Suppresses the Activation of Th1 Lymphocytes - PubMed. Tuossa kuvassa E) Clever-1 (Stabilin-1) high solut ovat SPP1 low ja kuvassa D) Clever-1 high ovat CXCL9 high.
Tuossa Poijun linkkaamassa viestissä CXCL9 + soluilla on sanottu olevan pro T-cell activity, jolloin on mahdollista, että Clever-1 estää tuota T-solujen aktivaatiota (Clever-1:n suora interaktio T-solureseptorin kanssa), jos se ilmenee näissä soluissa. Näistä soluista pitäisi analysoida erikseen Clever-1 ja CXCL9 ekspressio, t.s. onko kaikki CXCL9+ solut Clever-1+ tai toisinpäin. Jossain aiemmassa jutussahan oli kai muistaakseni esitetty, että Clever-1+ solut olisivat mahdollisesti jotain välitilan makrofageja, jotka eivät olisi vielä täysin erilaistuneet immunosupressiiviseen eivätkä proinflammatoriseen suuntaan. Tämän kannalta on mielestäni tärkeää, että tulevien kiinteiden syöpien kokeista opitaan tunnistamaan se potilaspopulaatio, joka todennäköisimmin hyötyy Bexistä. Se ei tule toimimaan kaikkiin tapauksiin, vaan vaatii oikean potilasryhmän tunnistamisen.
